TikTok Shop近期宣布,所有卖家必须在订单生成后48小时内上传物流追踪号,比原先的72小时大幅缩短。为了帮助商家顺利合规,Amazon推出了"MCF增强追踪"功能。
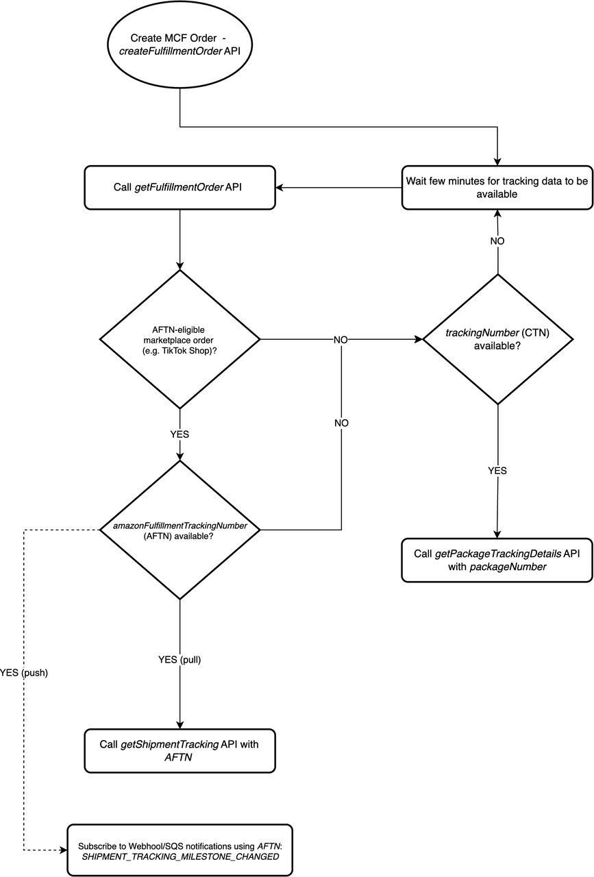
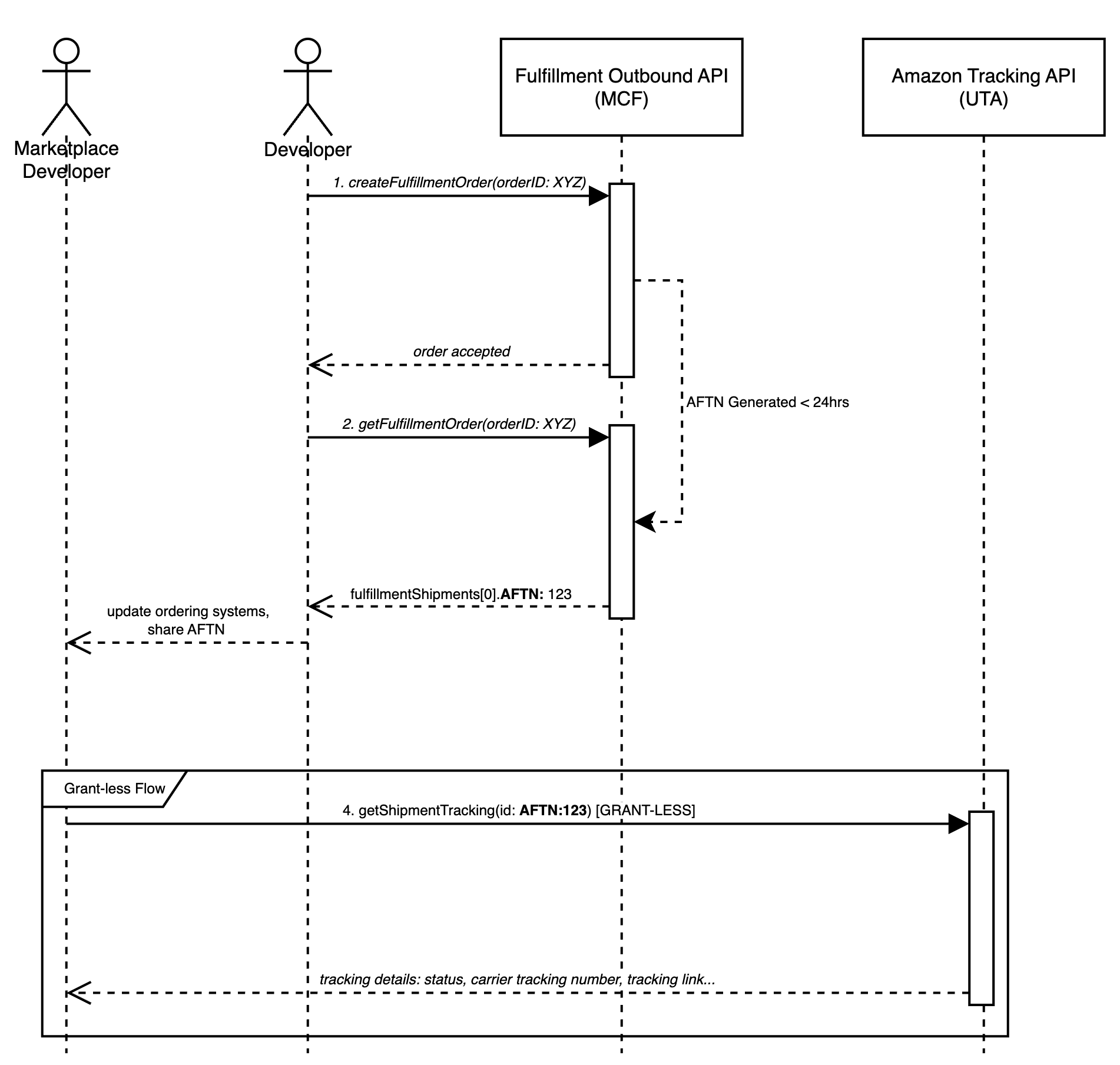
简单来说,就是当订单转FBA多渠道发货后,在FBA仓正式处理订单之前,会提前生成一个亚马逊履约追踪号(AFTN:Amazon Fulfillment Tracking Number),这个追踪号标发给平台,平台可以使用这个追踪号跟踪订单履约情况。
对于转FBA多渠道发货的TikTok Shop订单,在Amazon未返回跟踪号的情况下,系统支持回传AFTN到平台。
目前Amazon只推动了TikTok支持AFTN标发,后续可能有其他平台支持,具体要看Amazon那边的进展



平台订单转FBA发货后,系统会每15分钟查询一次多渠道订单,如果有AFTN没有跟踪号,系统会用AFTN当作跟踪号去匹配标发规则,如果匹配到,则用AFTN标发到平台。
如果查询多渠道订单时,同时有AFTN和跟踪号返回,系统还是会用跟踪号标发到平台
| 有AFTN,无跟踪号 | 有AFTN,有跟踪号 | 无AFTN,有跟踪号 |
|---|---|---|
| 使用AFTN标发 | 使用跟踪号标发 | 使用跟踪号标发 |