一、模式介绍
1. TEMU-Y2模式(美国)说明
- 发货时效长: 备货时效支持选择 9 个工作日(比一般半托商品多 7 个工作日),加上美国本土配送时效 5 个工作日,总时长可达到 14 个工作日
- 发货方式: 支持中国自发(小包裹发头程到美国,在美国进行换标,依旧试用线上物流面单),因发货时效拉长,商家可以从国内发货到美国,无需提前在海外仓备货
- 平台商品展示: 长时效运输半托管商品,商品页面标记为预售(Pre-Order),平台会给予流量倾斜

注意:TMEU在25年底新推出了欧洲27 国的Y2模式,目前系统不支欧洲Y2模式,只支持美国Y2模式,若有欧洲Y2模式履约需求,请与我们联系
二、权限开通
【系统】-【角色管理】-【功能权限】-【仓库】-【TEMU-Y2订单】中开启相关的功能权限

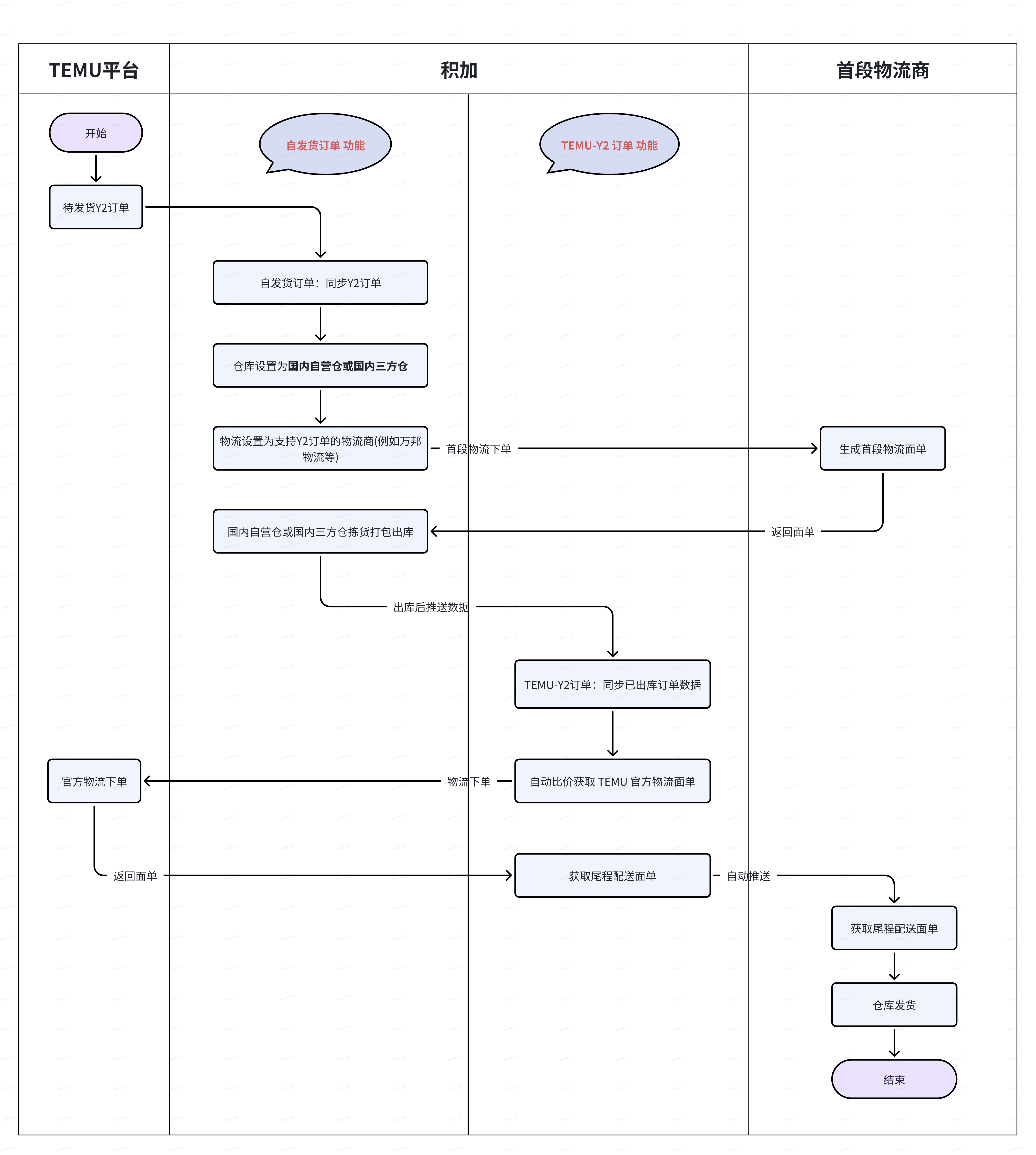
三、整体流程说明
本页面的功能仅针对从国内发出的Y2订单,需要经过首段+尾程两段物流,最终配送到消费者的流程跟进处理。若您的Y2订单是直接从海外仓通过尾程物流配送到消费者,请在自发货订单中跟进处理即可
- 首段物流: 指通过第三方物流商将货物从国内仓库发到海外仓库
- 尾程物流: 指货物到达海外仓后通过TEMU官方物流配送到消费者
四、功能操作说明
1. 识别TEMU-Y2订单
-
在【自发货订单】菜单下,属于Y2模式的订单会带有 Y2标签,如下图所示

-
订单策略【接单确认】、【仓库规则】下增加TEMU-Y2订单条件,可以对TEMU-Y2订单单独设置规则

2. TEMU-Y2订单首段物流发货
首段物流发货在【自发货订单】菜单下进行,按普通的自发货订单进行处理即可
注意:目前首段物流商仅支持【万邦物流】,若您有其他首段物流商需要使用,请联系我们
2.1 首段物流商说明
万邦物流:
1.万邦物流的海外交货仓分为了“美西仓库”和“美东仓库”两个,具体仓库地址请联系万邦业务人员
- 需要了解此数据是为了后续尾程物流下单时,TEMU的平台仓和万邦的交货仓进行映射
2.万邦物流单独定义了用于TEMU-Y2美国站订单的物流渠道,每个渠道对应具体的尾程物流商&交货仓库,具体请咨询万邦业务人员

3.物流渠道设置

- 找到用于TEMU-Y2美国站订单的物流渠道,设置该渠道对应的交货仓库,请务必维护准确
2.2 标发说明
- TEMU-Y2订单必须走延迟标发,尾程物流下单成功后系统会自动触发延迟标发
- 支持手动标发,系统自动按延迟标发逻辑处理
3. TEMU-Y2订单尾程物流发货
当 TEMU-Y2 订单在国内自营仓或国内三方仓完成出库后,系统会自动将数据同步到【TEMU-Y2 订单】菜单下,后续请在此菜单下进行跟进
3.1 【TEMU-Y2 订单】菜单概述
- 查看Y2订单的履约情况
- 首段物流情况
- 尾程物流情况
- 尾程物流设置
- 设置TEMU发货仓
- 设置TEMU物流比价
- 异常情况处理
- 手动尾程物流下单
- 手动推送尾程面单
3.2 【TEMU-Y2 订单】功能说明
3.2.1 功能设置
用于TEMU官方物流下单,请务必提前完成配置,未完成配置将无法进行物流下单
1. TEMU发货仓设置

-
配置尾程使用Tmeu半托官方物流下单时,平台发货仓与首段物流商的尾程派送仓之间的映射关系
- 尾程派送仓库: 指首段物流商在海外的仓库,下拉单选
- TEMU半托店铺: 指 TEMU-Y2 订单所属的店铺,下拉单选
- 平台仓库ID: 指店铺在 TEMU 后台维护的平台仓库ID,下拉单选
-
注意:同一个尾程派送仓库+同一个店铺只允许唯一对应一个平台仓库ID

2. TEMU比价设置

-
配置尾程使用TEMU半托官方物流下单时的比价规则
- 首段物流渠道: 指首段物流商的物流渠道,下拉单选
- Temu半托物流渠道: 指TEMU半托官方物流的物流渠道,下拉多选
-
注意:一个首段物流渠道只允许维护一行数据

3.2.2 重点界面字段说明

1. 尾程面单状态
- 待物流下单:指待向TEMU进行物流下单
- 物流下单中:指已向TEMU发起物流下单,还没有获取到下单结果
- 物流下单失败:指内部调度失败,或向TEMU物流下单失败
- 待获取面单:指物流下单成功,但是还未获取到尾程物流面单
- 获取面单失败:物流下单成功,但是获取尾程物流面单失败
- 待推送面单:指向TEMU获取到尾程物流面单成功,还没有向首段物流商推送尾段物流面单
- 推送面单失败:指向TEMU获取到尾程物流面单成功,但是向首段物流商推送尾段物流面单失败
- 推送面单成功:指向TEMU获取到尾程物流面单成功,并向首段物流商推送尾段物流面单成功
2. 最早面单获取时间
- TEMU-Y2订单平台要求至少在订单生成的 6 天后才允许获取尾程物流面单,此字段表示该订单平台允许的最早面单获取时间,以北京时间来显示
3. 海外派送仓库
- 指首段物流商将包裹送达的海外仓库
3.2.3 重点界面功能说明

1. 尾程物流下单
- 当系统自动物流下单失败时,可手动点击【尾程物流下单】按钮
- 注意:仅当尾程面单状态为“待物流下单”、“物流下单失败”时,允许手动物流下单
- 手动物流下单时,自动根据功能设置中维护的【TEMU 发货仓】&【TEMU比价设置】,寻找TEMU半托官方物流对应的发货仓ID&物流渠道进行下单
2. 上传尾程面单
- 当TEMU官方物流接口异常导致无法获取面单时,可在TEMU后台下载物流面单后手动点击【上传尾程面单】按钮
- 仅当尾程面单状态为“物流下单失败”、“获取面单失败”时,允许手动上传

3. 推送尾程面单
- 当推送尾程面单给首段物流商失败时,可以手动点击【推送尾程面单】按钮
1. 仅当尾程面单状态为“待推送”、“推送失败”时,允许手动推送
3.2.4 系统自动化处理逻辑
尾程物流面单的获取&推送到首段物流商由系统自动进行
1. 自动尾程物流下单
- 每 3 个小时自动执行一次,针对面单状态为“待获取”,最早可获取面单的时间早于“当前时间”的订单自动物流下单
- 自动根据功能设置中维护的【TEMU 发货仓】&【TEMU比价设置】,寻找TEMU半托官方物流对应的发货仓ID&物流渠道
2. 自动推送尾程面单给首段物流商
- 每 3 个小时自动执行一次,针对面单状态为“待推送”的订单进行推送